8月5日,《江西省人民政府关于2022年度江西省科学技术奖励的决定》(赣府发〔2023〕9号)发布,公布了2022年度江西省科学技术奖励的获奖名单,我校共获江西省科学技术奖励7项,其中一等奖1项,二等奖6项。以第一单位获得江西省科学技术奖二等奖3项,我校奖励总数量创历史新高。
近年来,学校深入贯彻落实习近平总书记关于教育的重要论述,坚持“四个面向”,以服务国家重大战略需求、地方经济社会发展需要和行业技术进步为导向,加强重大科研成果培育工作。2022年,学校贯通全程,扎实开展报奖服务,紧抓机遇,不断增强科技创新能力,为建设高水平水利电力特色大学建设贡献了新力量。(文 曹庆 责任编辑 潘旭 罗婷)
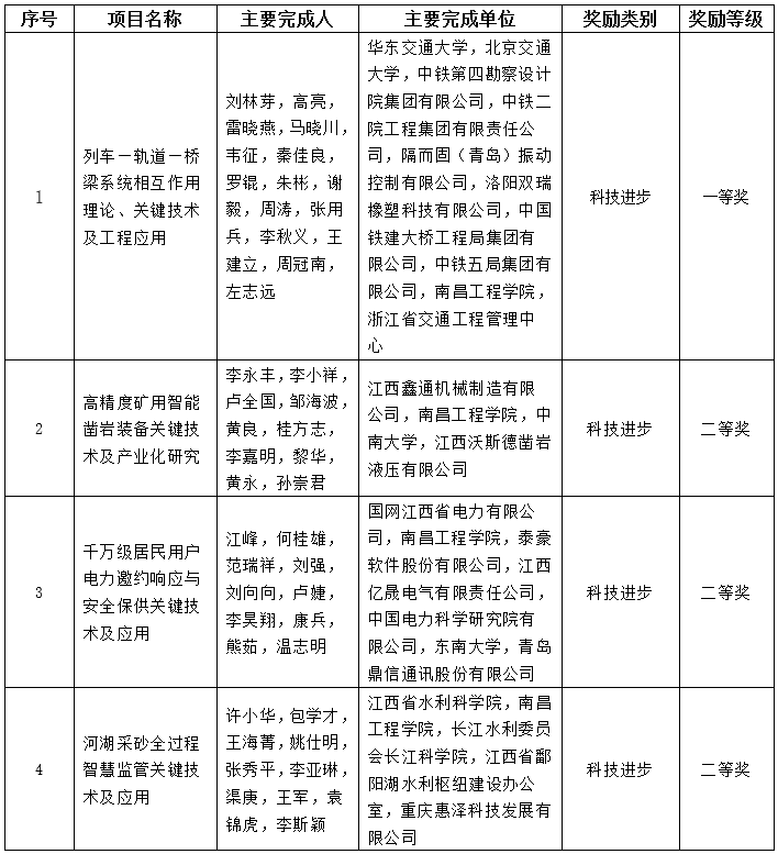
附件:2022年度江西省科学技术奖励获奖清单

主持获奖3项,二等奖3项

参与获奖4项,一等奖1项,二等奖3项